(通讯员 郭羽)2018年7月16日对于体育学院全院师生来说一个非常特殊的日子,这一天,学校确定的6个“双一流”应用特色学科申报单位中,体育学院位居其列。接到通知后,学科负责人唐吉平教授倍感激动和兴奋,当天下午,就与学院领导班子一道研究和部署申报相关工作。
一、成立申报工作领导小组
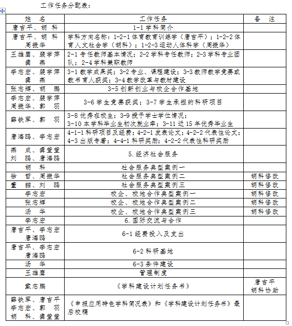
组 长:刘辉煌、唐吉平
副组长:薛铁军、李志宏、郭 羽
成 员:胡 科、戴志鹏、龚莹莹、许 进、王雄鹰、燕 成
刘 鸥、张志辉、周振华、汤 华、唐海鸥、董 喆、裴学萍
徐 哲、龚 燕、胡 鹏。
二、召开申报工作人员会议
7月17日上午召开申报工作人员会议,会议由学院副院长(李志宏)教授主持,学科负责人唐吉平教授分配工作任务,党总支书记薛铁军宣布工作要求。
三 申报书撰写及附件材料完善
7月17日-7月22日,各位材料人员根据分配的工作任务,每天上午8:00—晚上10:00统一在办公室上班,中午、晚上学院统一安排工作餐。
7月23日,副校长刘辉煌组织全体工作人员论证、修改并完善申报书,中午,刘辉煌副校长与全体工作人员一道在办公室吃工作餐。
7月24日—8月1日,根据学校的修改意见,全体工作人员在办公室修改、完善申报书,中午在办公室吃工作餐。8月1日晚上将材料送省内专家修改,审阅。
8月2日,召开全体工作人员会议,根据省内专家提出的意见和建议再次进行修改。
8月3日,再次召开全体工作人员会议,就申报书从头至尾再进行修改,中午不休息,在办公室吃工作餐。
8月4日,由唐吉平、薛铁军、李志宏、郭羽、胡科、龚莹莹最后进行文字校对,中午在办公室吃快餐,下午定稿上交学校。
